证券时报·e公司
阮润生
02-13 20:05
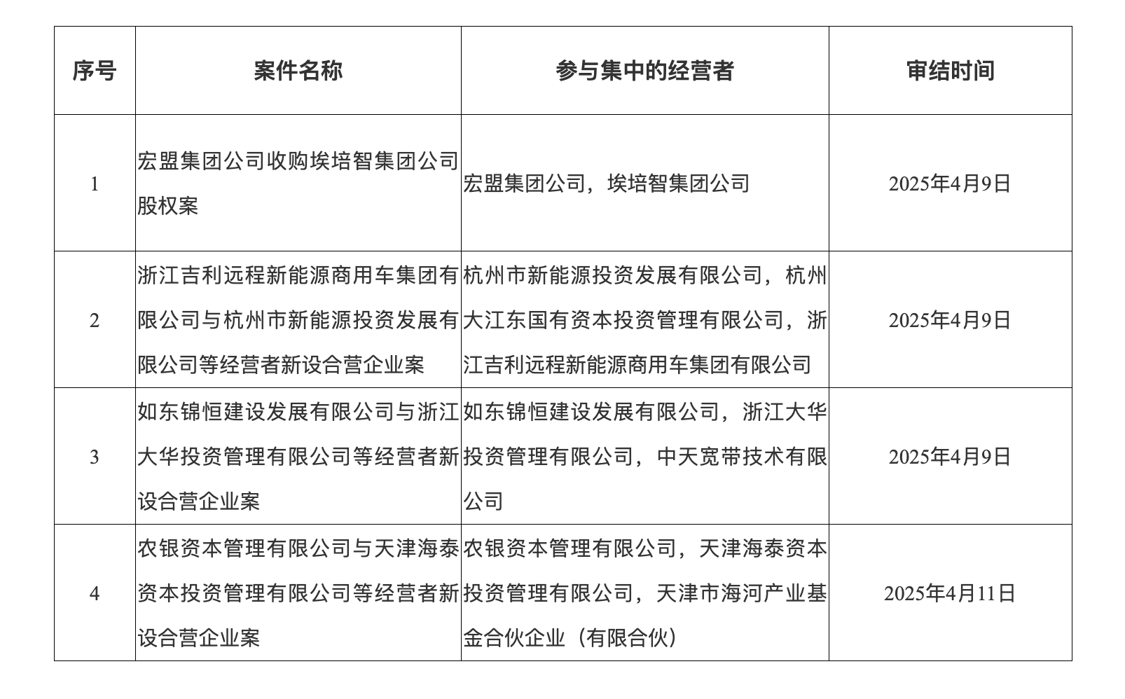
人民财讯4月22日电,市场监管总局发布2025年4月7日—4月13日无条件批准经营者集中案件列表,其中包括浙江吉利远程新能源商用车集团有限公司与杭州市新能源投资发展有限公司等经营者新设合营企业案、如东锦恒建设发展有限公司与浙江大华投资管理有限公司等经营者新设合营企业案、农银资本管理有限公司与天津海泰资本投资管理有限公司等经营者新设合营企业案。
