罕见"连环雷"!5家上市公司掉进同一个坑,被拖欠账款超100亿!背后指向这个神秘人…
来源:中国基金报 2021-07-26 06:13
Aa 大号字

通信领域“连环雷”上演!已经有五家上市公司踩中了同一颗雷。

一个名叫“隋田力”的人,其在通信领域中“编织”了一张庞大的贸易网,而这张贸易网潜藏的风险正逐步暴露,并开始席卷部分A股上市公司。

5家上市公司踩中一颗雷

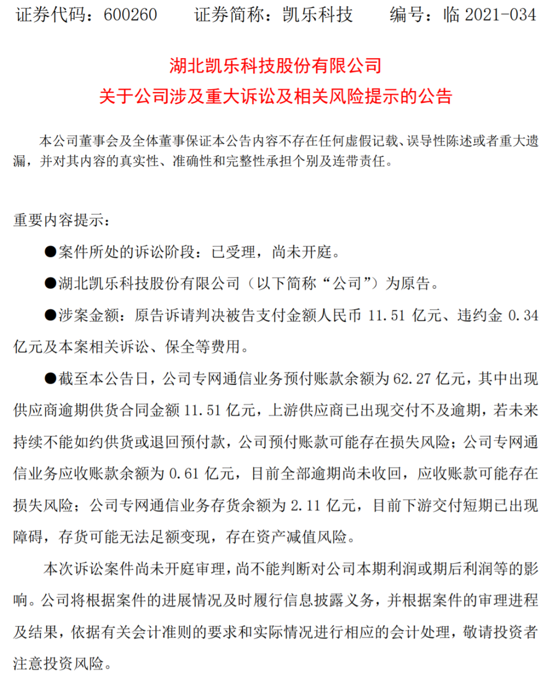
7月23日晚间,凯乐科技发布关于公司涉及重大诉讼及相关风险的公告。

公告称,公司自 2020年5月起,先后与新一代专网通信技术有限公司(以下简称“新一代”)签订《产品购销合同》,向新一代采购隧道式加密传输服务系统处理器、智能自组网数据通信模块、高速数据处理嵌入式系统三款产品(以下简称“专网通信业务”)。自合同生效后,新一代出现了逾期供货的情形,经公司多次催讨,新一代至今仍未履行相关义务。

数据显示,截至目前公司专网通信业务预付账款余额为62.27亿元,其中出现供应商逾期供货合同金额11.51亿元。若未来持续不能如约供货或退回预付款,公司预付账款存在损失风险。

此外,公司专网通信业务应收账款余额为0.61亿元,目前全部逾期尚未收回,也存在损失风险;公司专网通信业务存货余额为2.11亿元,目前下游交付短期已出现障碍,存货可能无法足额变现,存在资产减值风险。

7月23日晚,汇鸿集团(600981.SH)发布重大风险提示公告,子公司司江苏汇鸿国际集团中锦控股有限公司(下称中锦公司)经营的电子通信设备业务存在部分合同执行异常,相关业务风险事项涉及金额合计5.51亿元。

7月21日晚间,中天科技公告称,公司及下属经营高端通信业务的控股子公司存在部分高端通信业务相关的合同执行异常。截至6月30日,公司合并口径预付款项21.35亿元对应的原材料供应商交付不及预期,存在预付款项损失风险;5.12亿元应收账款逾期,存在坏账风险;扣除已收到的预收款项后,剩余未交付存货货值11.07亿元,存在无法足额变现风险。

7月13日,国瑞科技爆出风险提示,公司经营的多网状云数据处理通信机业务存在部分合同执行异常(扣除已收到的预收款项或定金后对应的存货约0.98亿元)以及应收账款约1.67亿元逾期,可能导致公司发生损失的风险。

上海电气是最先爆出应收账款逾期风险的公司,其5月31日的公告显示,公司控股40%的子公司上海电气通讯技术有限公司(下称上电通讯公司)应收账款普遍逾期,大额应收账款无法收回,极端情况下最终可能对上海电气净利润造成83亿元的损失。

上述5四家公司爆出重大风险的资金合计已超过百亿元。

事件背后指向一个人

这5家公司上述风险均和同一自然人隋田力相关。

先说凯乐科技,目前公司已提起诉讼,诉请法院判决供应商新一代专网通信技术有限公司(以下简称“新一代”)支付合同金额11.51亿元、违约金0.34亿元。

早在2016年,凯乐科技披露的《2016年跟踪信用评级报告》中就显示,上海星地通及新一代是凯乐科技的供应商。

隋田力曾担任新一代核心高管,也是新一代已注销的100%控股子公司苏州新一代的法定代表人。而通过查阅新一代股东变更资料,由隋田力100%控股的星地研究所曾是新一代股东,2017年9月时才退出新一代股东名单。

再说汇鸿集团,汇鸿集团称,子公司中锦公司经营的电子通信设备业务存在部分合同执行异常,相关业务风险事项涉及金额合计5.51亿元。汇鸿集团在公告中称,中锦公司与航天神禾签订了系列电子通信设备销售合同。

天眼查数据显示,航天神禾的实际控制人是隋田力。

而中天科技踩雷的同样是航天神禾这家公司,其发布公告称,公司其下属经营高端通信业务的控股子公司江东电科与客户航天神禾签订了系列多网融合应急通信基站用设备购销合同。近期,航天神禾在收到高端通信产品后,未按照合同约定付款期限付款至公司账户。截至2021年6月30日,关于高端通信业务逾期应收账款合计5.12亿元。

另外,因航天神禾迟迟未按合同要求履行合同约定的提货义务,江东电科的高通业务合并口径剩余未交付存货货值约11.07亿元(扣除已收到的预收款项)。

再来看看国瑞科技,踩雷的则是上海星地通。而上海星地通的实控人又是隋田力。

具体来说,国瑞科技与富申实业、南京长江电子、哈尔滨保税签订了系列多网状云数据处理通信机购销合同,但富申实业、南京长江电子以及哈尔滨保税未按协议要求或相关承诺按时履行合同约定的提货义务和付款义务。

国瑞科技的公告显示,3月27日,上海星地通与国瑞科技签订《补偿协议》,约定上海星地通承担督促富申实业、南京长江电子等买家按期支付货款的责任,如买方逾期,则由上海星地通补偿国瑞科技购销合同约定的违约金,补偿额不超过相应合同总金额的5%。

上海电气同样踩雷上海星地通,其公告称,公司控股40%的子公司上海电气通讯公司应收账款普遍逾期,大额应收账款无法收回,极端情况下最终可能对上海电气净利润造成83亿元的损失。

而上海电气通讯公司的第二大股东,正是上海星地通,持股28.5%。

综上,这些异常的背后都和这个叫隋田力的有关。而隋田力控制着上海星地通、航天神禾等企业。

据公开资料显示,隋田力为中国电子科技交流中心负责人,在信息通信应用领域有多年工作经验。另外,隋田力还控制着一家新三板公司——海高通信(938211)。2016年3月14日,隋田力和刘青通过股权受让的方式合计控制海高通信50%的股权,成为公司实际控制人。

而据海高通信2020年的年报,隋田力具体履历如下:

目前,中天科技“踩雷”后,其股价直接2个“一字板跌停”。

而凯乐科技股价23日低开低走,收盘大跌近5%。

责任编辑: 李在山
e公司声明:文章提及个股及内容仅供参考,不构成投资建议。投资者据此操作,风险自担。
更多相关文章
热门解读 更多
视频推荐 更多
热门股票 更多
股票名称 最新价
涨跌幅