又见业绩变脸。
4月16日晚间,网达软件(603189)发布了《2025年年度业绩预告更正公告》。
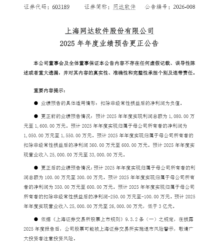
公告显示,公司预计2025年年度实现归属于母公司所有者的利润总额为100.00万元至300.00万元,与上年同期(法定披露数据)相比减少56.25%至85.42%。
预计2025年年度实现归属于母公司所有者的净利润为350.00万元至600.00万元,与上年同期(法定披露数据)相比减少42.73%至66.59%。
预计2025年年度实现归属于母公司所有者的扣除非经常性损益后的净利润-250.00万元至-100.00万元,与上年同期(法定披露数据)相比减少145.33%至213.32%。
预计2025年年度实现营业收入2.5亿元至2.6亿元,与上年同期相比,减少22.26%至25.25%,低于3亿元。

此前,网达软件曾在1月31日披露了2025年度业绩预告。彼时,公司预计2025年年度实现利润总额为1080.00万元至1600.00万元,与上年同期(法定披露数据)相比增加57.51%至133.35%。预计2025年年度实现归属于母公司所有者的净利润为1050.00万元至1550.00万元,与上年同期(法定披露数据)相比增加0.22%至47.94%。预计2025年年度实现归属于母公司所有者的扣除非经常性损益后的净利润360.00万元至600.00万元,与上年同期(法定披露数据)相比增加63.18%至171.96%。预计2025年年度实现营业收入2.5亿元至3.3亿元,与上年同期相比,减少1.33%至25.25%。
由于公司更正后的扣除非经常性损益后的净利润为负值,同时营业收入低于3亿元,公司面临被“*ST”的风险。
网达软件也在公告中提示,根据《上海证券交易所股票上市规则》第9.3.2条第一款第(一)项的规定,上市公司出现“最近一个会计年度经审计的利润总额、净利润或者扣除非经常性损益后的净利润孰低者为负值且营业收入低于3亿元,或追溯重述后最近一个会计年度利润总额、净利润或者扣除非经常性损益后的净利润孰低者为负值且营业收入低于3亿元”的情形,上海证券交易所将对其股票交易实施退市风险警示。公司股票交易可能在2025年年度报告披露后被上海证券交易所实施退市风险警示(股票简称前冠以“*ST”字样)。敬请广大投资者注意投资风险。
对于更正业绩预告的原因,网达软件表示,公司在披露2025年度业绩预告时,年度审计工作未全面开展,相关财务数据及信息尚处于初步整理阶段。公司董事会审计委员会、管理层与年审会计师事务所就重点资产减值事项进行了沟通,初步认为不存在明显减值迹象。随着年度审计工作的持续推进,年审会计师事务所通过审慎研判,认为长期股权投资项下之上海航天信息科技有限公司尚未形成规模化收入,未来经营情况及现金流量难以可靠预计,基于审慎原则应按净资产持股比例对该项长期股权投资计提减值准备,减值金额为人民币859万元。鉴于上述调整,预计公司2025年度利润总额、净利润、扣除非经常性损益后的净利润将相应调减,调减后预计公司2025年度扣除非经常性损益后净利润为负。
对于营业收入的修正,网达软件称,公司在2025年度业绩预告中披露,2025年第四季度开展国产信创相关业务,对应业务收入规模约6100万元。业绩预告披露时,公司已取得该项目全部过程验收文件。经后续深入论证,截至2025年12月31日,公司尚未取得合同方出具的最终验收依据,根据企业会计准则相关规定,该笔国产信创业务收入在2025年第四季度不予确认。扣减后的全年营业收入预计变更为2.5亿元至2.6亿元,低于3亿元,仍处于前次业绩预告营业收入区间。
综合自:公司公告