【摘要】11月重磅金融数据公布:前11月社融增量超33万亿元;中央财办:明年将根据形势出台实施增量政策;国务院国资委:靠前推动一批重大项目落实落地,以增量投入支撑扩大内需;央行:继续实施适度宽松的货币政策,坚定维护金融市场平稳运行;三部门联合发文推11条举措,促消费政策“组合拳”再加码,加强商务金融协同 更大力度提振消费;金融监管总局:支持稳定房地产市场,助力构建房地产发展新模式;证监会:依法严厉查处私募基金违法违规活动;中国光伏行业协会:“多晶硅产能整合收购平台”正式落地;2025年我国电影票房突破500亿元。
热点聚焦
一、中国光伏行业协会:“多晶硅产能整合收购平台”正式落地
中国光伏行业协会发文称,近日,北京光和谦成科技有限责任公司完成注册,标志着光伏行业酝酿已久的“多晶硅产能整合收购平台”正式落地。这一由相关主管部门联合指导、多家龙头骨干企业共同发起的产业治理创新,被业内视为破解光伏“内卷式”恶性竞争的关键之一。该平台拟采取“两条腿走路”的创新模式,实行“承债式收购+弹性封存压产能”的双轨模式运行,旨在通过市场化、法治化的机制,参考历史上如:日本水泥行业、我国电解铝行业化解供需错配的成功经验,通过“政府引导+行业协同+市场化并购”的路径,以产业链源头环节为抓手,探索整治全行业“内卷式”恶性竞争问题。
二、11月重磅金融数据公布
①11月末社会融资规模存量为440.07万亿元,同比增长8.5%,与上月持平。
②前11月社会融资规模增量累计为33.39万亿元,比上年同期多3.99万亿元。
③11月末广义货币(M2)余额336.99万亿元,同比增长8%。
④前11个月,人民币贷款增加15.36万亿元。11月末,人民币贷款余额增速达6.4%,环比下降0.1个百分点。
三、俄乌局势
①美国特使称美乌柏林会谈取得“重大进展”
②泽连斯基:同意接受类似“北约第五条”的安全保障
③美乌代表团将于15日继续商讨“和平计划”
④泽连斯基:俄乌“和平计划”可以包含妥协 但必须公正
要闻精选

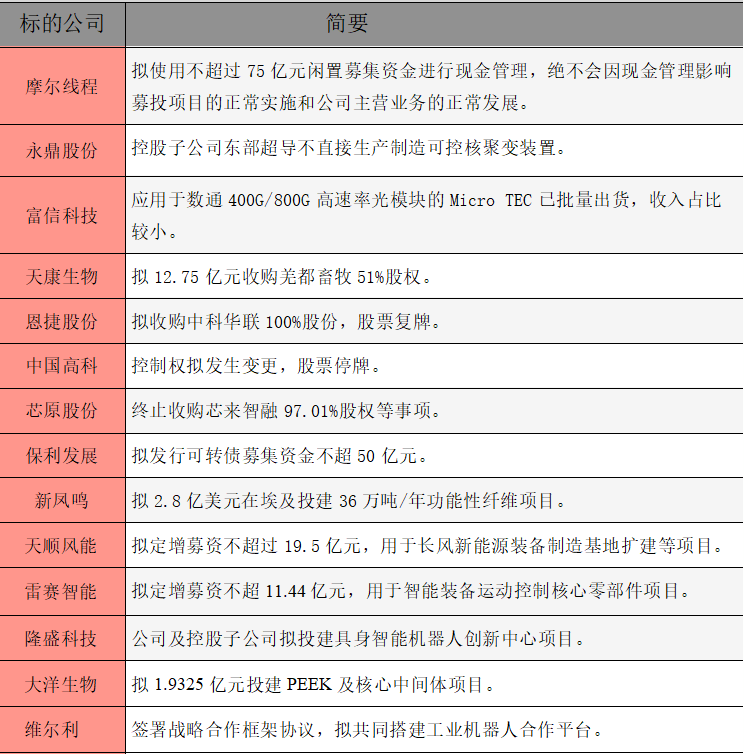
公司新闻

主题机会
1、电影票房突破500亿元较去年全年增长75亿元
灯塔专业版数据显示,截至12月13日14时26分,2025年我国电影票房已突破500亿元(含预售及服务费),较2024年全年增长近75亿元。观影人次11.94亿,较2024年全年增长近1.84亿人次。《哪吒之魔童闹海》以154.46亿元位列票房榜第一。
开源证券认为,进口动画影片《疯狂动物城2》高口碑,高排片,或助力其票房持续超预期。进口新片《阿凡达3:火与烬》将于12月19日上映,其前作《阿凡达》《阿凡达2:水之道》占据全球票房榜第一名和第三名。《阿凡达3》有望接力观影高潮,推动电影票房进一步回暖,并给相关出品,引进,发行方及影投院线公司,IP衍生品开发商带来收入弹性。
2、脑机接口产品又有新突破 植入者实现无线自由
在12月13日举行的天桥脑科学研究院脑机接口与人工智能论坛暨中国神经科学学会脑机接口与交互分会年会上,脑虎科技宣布:由该公司自主研发的国内首款,国际第二款内置电池的全植入,全无线,全功能脑机接口产品完成首例临床试验。这位肩部以下完全不能动的高位截瘫8年的患者,经过训练已可以浏览网页,打游戏等。
据介绍,该产品将包括电池在内的所有核心模块完全植入体内,体表无任何线缆接口,从物理层面根除了传统外露系统易导致感染的风险。同时,其集成无线供能与无线数据传输功能,让患者使用时彻底摆脱体外设备的束缚,真正获得行动与尊严上的"无线自由".
据华福证券研报,2024年全球脑机接口市场规模约为26.2亿美元,预计2025年将达到29.4亿美元,到2034年有望增长至124亿美元,十年间复合年增长率为17.35%;2024年中国脑机接口市场规模为32.0亿元,预计到2028年将达61.4亿元。
财经日历
