赛力斯25亿元拿下问界系列商标,华为最新回应!
来源:证券时报·e公司 作者:严翠 2024-07-02 22:53
Aa 大号字

7月2日晚,华为与赛力斯在汽车领域的合作再爆大消息,双方合作进一步深化,赛力斯拟25亿元拿下问界系列商标等。

对此,华为深夜向证券时报·e公司方面回应称:华为将继续支持赛力斯造好问界、卖好问界,华为一贯坚持不造车,未来将持续帮助车企造好车、卖好车。

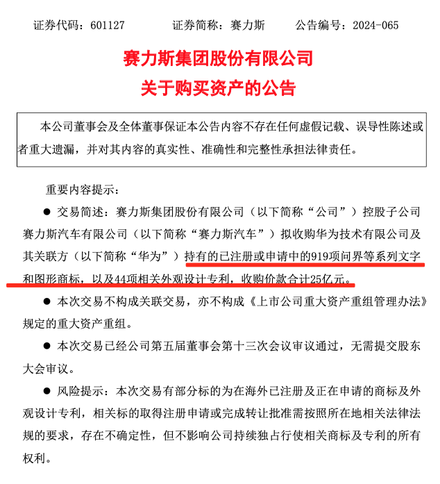
具体来看,赛力斯7月2日晚间公告,公司控股子公司赛力斯汽车有限公司拟收购华为技术有限公司及其关联方持有的已注册或申请中的919项问界等系列文字和图形商标,以及44项相关外观设计专利,收购价款合计25亿元。

对此,赛力斯表示,公司拟收购华为持有的全球所有类别“问界”及其他相关商标权及申请权、相关外观设计专利,本次交易不影响双方联合业务的开展,双方将进一步深化合作关系,基于产品与品牌市场认知的一致性,本次交易相关标的资产将专用于双方联合业务,将进一步保障了AITO问界的长远发展。

据了解,近日,赛力斯与华为签署了进一步深化联合业务合作协议,双方将充分发挥联合业务优势,将AITO问界打造为世界级新豪华汽车领先品牌。

协议显示,在原合作框架不变的前提下,赛力斯与华为将充分发挥各自资源、禀赋优势,聚焦赛力斯汽车旗下的AITO问界品牌,双方联合设计、联合营销,为用户提供高端智能电动汽车产品和智慧出行解决方案,把AITO问界打造为世界级新豪华汽车领先品牌,双方共同实现商业成功。

这也是赛力斯和华为在2023年2月签署深化联合业务协议后,再度签署相关协议,标志着双方坚定发展联合业务模式和深入打造AITO问界品牌的决心。

另外,为进一步深化与华为的全面合作,赛力斯正在积极筹划参与引望(华为车BU成立的新公司)战略投资与合作事宜。

自2021年赛力斯与华为建立跨界业务合作关系以来,双方充分发挥各自优势,开启了实体经济与数字经济新合作模式并走向市场,双方跨界合作陆续推出了AITO问界M5、M7、M9等系列合作车型。

最新数据显示,AITO问界全系6月单月交付突破4万,创历史新高。其中,AITO问界M9 6月交付17,241辆,累计大定超10万辆;AITO问界新M7 6月交付18,493辆,上半年累计销量突破11万。据悉,更多AITO问界新品也将在年内陆续推出。

7月2日深夜,华为方面也对此事回应称:华为将问界等系列商标转让给赛力斯,同时华为将继续支持赛力斯造好问界、卖好问界。华为一贯坚持不造车,而是利用领先的智能网联汽车技术,持续帮助车企造好车、卖好车,华为将继续与车企为用户打造卓越的智能汽车产品,提供极致的智慧出行体验。

分析人士向证券时报·e公司记者表示,商标转让后,华为鸿蒙智行/智选模式边界更清晰,华为进一步表明不造车,而是利用自身优势帮助车企造好车、卖好车,鸿蒙智行一直是华为在定义、设计、研发、销售等都深度参与的合作模式,与其他智选伙伴的合作也不会受到影响。

据“鸿蒙智行”微信公众号7月1日晚消息,鸿蒙智行2024年上半年累计交付194207辆,登上中国新势力品牌上半年销量第一,其中6月,鸿蒙智行全系交付46141辆。

华为智能汽车业务采用零部件供应模式、解决方案模式、智选车模式三种模式与车企合作。其中,采用解决方案模式合作的车企是长安汽车,采用智选车模式合作的车企包括赛力斯、奇瑞、北汽、江淮。

责任编辑: 陈丽湘
e公司声明:文章提及个股及内容仅供参考,不构成投资建议。投资者据此操作,风险自担。
更多相关文章
热门解读 更多
视频推荐 更多
热门股票 更多
股票名称 最新价
涨跌幅