证券时报
02-21 09:00
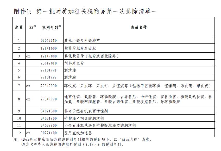
e公司讯,国务院关税税则委员会公布第一批对美加征关税商品第一次排除清单,对第一批对美加征关税商品,第一次排除部分商品,自2019年9月17日起实施。清单一所列商品,自2019年9月17日至2020年9月16日,不再加征我为反制美301措施所加征的关税。清单二所列商品,自2019年9月17日至2020年9月16日,不再加征我为反制美301措施所加征的关税,已加征的关税税款不予退还。

