证券时报·e公司
唐强
12-15 22:55
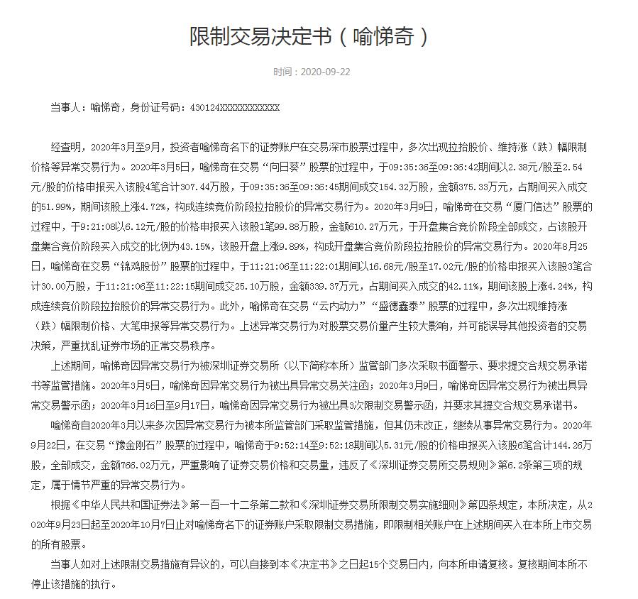
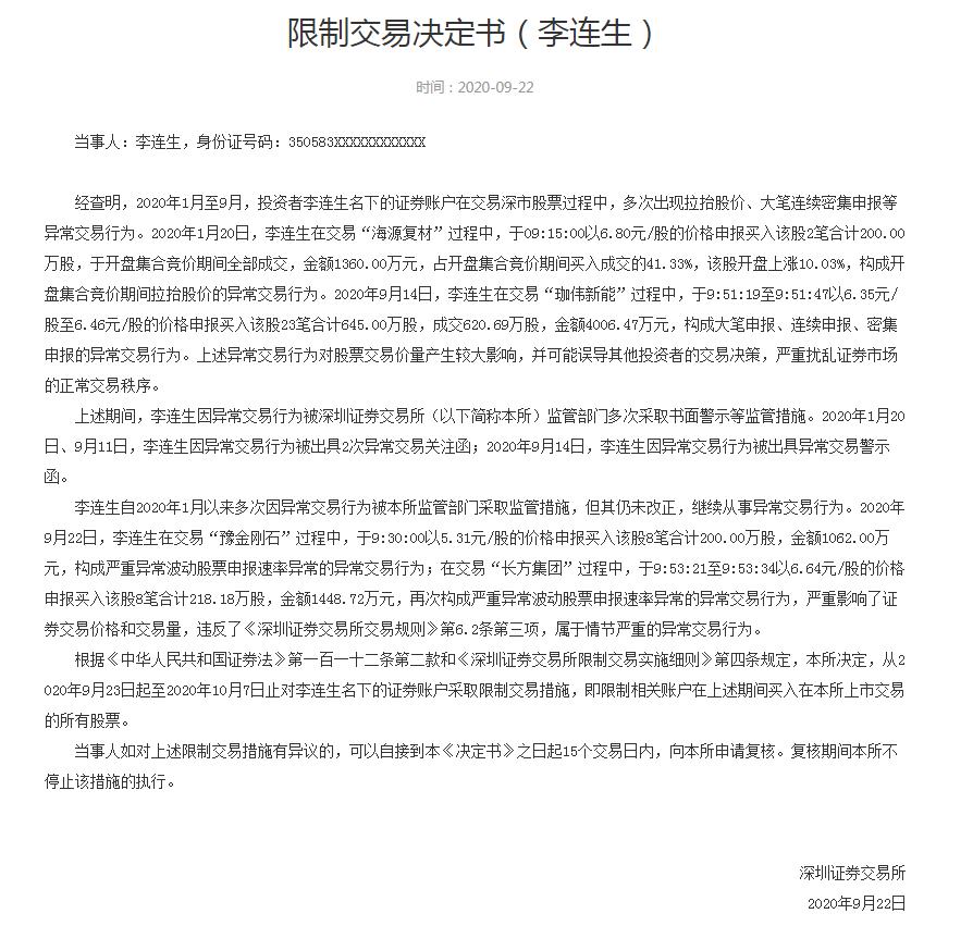
e公司讯,深交所日前公布两份《限制交易决定书》,李连生在交易“豫金刚石”、“长方集团”股票的过程中,喻悌奇在交易“豫金刚石”中,严重影响了证券交易价格和交易量,深交所决定,从2020年9月23日起至2020年10月7日止对喻悌奇、李连生名下的证券账户采取限制交易措施。

