(原标题:关于《中华人民共和国印花税法(征求意见稿)》的说明)
为落实税收法定原则,按照党中央、国务院决策部署,财政部、税务总局会同有关部门起草了《中华人民共和国印花税法(征求意见稿)》(以下简称《征求意见稿》)。现说明如下:
一、制定本法的必要性
1988年8月,国务院公布《中华人民共和国印花税暂行条例》(以下简称《暂行条例》),规定自1988年10月1日起,对书立、领受合同、产权转移书据等应税凭证的单位和个人征收印花税。根据应税凭证的性质,印花税分别按比例税率或者按件定额计征。1992年,国家统一规定对沪深两市证券交易征收印花税,经过多次政策调整,目前证券交易印花税按1‰的税率对出让方征收。1988年至2017年,全国累计征收印花税21450亿元,年均增长19.1%,其中2017年征收印花税2206亿元。
《中共中央关于全面深化改革若干重大问题的决定》提出“落实税收法定原则”,制定印花税法是重要任务之一,已列入全国人大常委会和国务院立法工作计划。制定印花税法,有利于完善印花税法律制度,增强其科学性、稳定性和权威性,有利于构建适应社会主义市场经济需要的现代财税制度,有利于深化改革开放和推进国家治理体系和治理能力现代化。
二、制定本法的总体考虑
从实际情况看,印花税税制要素基本合理,运行比较平稳,可基本保持现行税制框架和税负水平总体不变,将《暂行条例》上升为法律。同时,根据情况发展变化和税收征管实际,对部分税目、税率和纳税方式等作相应调整。
三、《征求意见稿》的主要内容
(一)关于纳税人。
与《暂行条例》及相关规定保持一致,《征求意见稿》规定:订立、领受在中华人民共和国境内具有法律效力的应税凭证,或者在中华人民共和国境内进行证券交易的单位和个人,为印花税的纳税人(第一条)。
(二)关于征税对象。
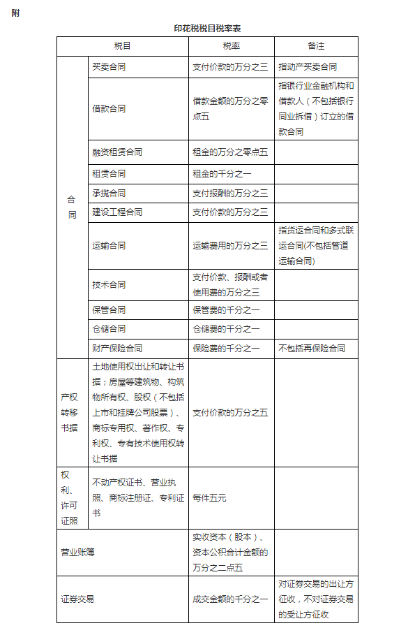
与《暂行条例》及相关规定保持一致,《征求意见稿》规定,印花税的征税对象为书面形式的合同、产权转移书据、营业账簿和权利、许可证照,以及上市交易或者挂牌转让的公司股票和以股票为基础发行的存托凭证(第二条、第三条),具体税目、税率依照本法所附《印花税税目税率表》执行(第四条)。
《征求意见稿》将以股票为基础发行的存托凭证纳入证券交易印花税的征收范围。主要考虑是:国务院已明确开展创新企业境内发行存托凭证试点,存托凭证以境外股票为基础在中国境内发行,并在境内证券交易所上市交易,将其纳入印花税征收范围,适用与股票相同的政策,有利于保持税制统一和税负公平。
(三)关于税率。
《征求意见稿》除对少部分税目的税率适当调整外,基本维持了现行税率水平。根据应税凭证的性质,分别实行比例税率或者定额税率。其中:应税合同按不同类型,税率分别为合同列明价款或者报酬的万分之三、万分之零点五和千分之一;应税产权转移书据税率为支付价款的万分之五;应税权利、许可证照税率为每件五元;应税营业账簿税率为实收资本(股本)、资本公积合计金额的万分之二点五;证券交易税率为成交金额的千分之一。
与《暂行条例》相比,《征求意见稿》作出调整的税率包括:一是为简并税率、公平税负,减少因合同类型界定不清在适用税率上引发的争议,将《暂行条例》中原加工承揽合同、建设工程勘察设计合同、货物运输合同的适用税率由万分之五降为万分之三。二是考虑到国务院已决定自2018年5月起对资金账簿和其他账簿分别减征和免征印花税,为了与现行政策保持一致,将营业账簿适用税率由实收资本(股本)、资本公积合计金额的万分之五降为万分之二点五。
(四)关于计税依据。
《征求意见稿》分别规定了应税合同、产权转移书据、营业账簿和权利、许可证照以及证券交易计税依据的确定方法(第五条),并针对应税合同、产权转移书据中未列明价款或者报酬以及转让证券无转让价格等特殊情形,规定了其计税依据的确定方法(第六条、第七条)。
(五)关于税收减免。
《征求意见稿》规定了六种免税情形:一是为避免重复征税,对应税凭证的副本或者抄本免税;二是为支持农业发展,对农民、农民专业合作社、农村集体经济组织、村民委员会购买农业生产资料或者销售自产农产品订立的买卖合同和农业保险合同免税;三是为支持特定主体融资,对无息或者贴息借款合同、国际金融组织向我国提供优惠贷款订立的借款合同、金融机构与小型微型企业订立的借款合同免税;四是为支持公共事业发展,对财产所有权人将财产赠与政府、学校、社会福利机构订立的产权转移书据免税;五是为支持国防建设,对军队、武警部队订立、领受的应税凭证免税;六是为减轻个人住房负担,对转让、租赁住房订立的应税凭证,免征个人应当缴纳的印花税。为更好适应实际需要、便于相机调控,同时体现税收法定原则的要求,《征求意见稿》规定,国务院可以规定其他免征或者减征印花税的情形,但应当报全国人大常委会备案。(第十一条)
(六)关于纳税方式。
《暂行条例》规定,印花税实行纳税人购买并在应税凭证上粘贴印花税票的缴纳办法,应纳税额较大或者贴花次数频繁的,纳税人可以采取按期申报纳税方式。在实际执行中,由于印花税票保管成本高,贴花纳税不方便,纳税人大多选择汇总申报纳税,较少采用贴花纳税。同时,随着现代信息技术发展,出现了大量电子凭证,难以再采用贴花的纳税方式。为降低征管成本、提升纳税便利度,并适应电子凭证发展需要,《征求意见稿》规定,印花税统一实行申报纳税方式,不再采用贴花的纳税方式(第十五条、第十六条)。证券交易印花税仍按现行规定,采取由证券登记结算机构代扣代缴方式(第十三条、第十五条)。
(七)关于证券交易印花税政策调整问题。
为灵活主动、便于相机调控,更好适应实际需要,《征求意见稿》规定,证券交易印花税的纳税人和税率调整由国务院决定,并报全国人大常委会备案(第十八条)。
此外,《征求意见稿》还对印花税应纳税额的计算方法,纳税义务发生时间、纳税期限和申报纳税地点,以及税款补缴和退还等事项作了规定。
